首頁

正心高級中學 | Sacred Hearts High School
  • 教職員信箱
  • 學生信箱
  • 國三升學專區
  • 高三升學專區
  • 首頁
  • 認識正心
    • 正心簡介
    • 正心家長會
    • 正心姊妹校
      • 真岡西中學(日本)
      • 立化中學(新加坡)
    • 正心音樂班
    • 寫真正心(相簿區)
    • 正心FB粉絲團
    • 校務發展協進會
    • 仁愛基金平台
    • 正心60特刊
  • 行政處室
    • 校長室
    • 教務處
    • 學務處
    • 總務處
    • 輔導室
    • 圖書館
  • 教師專區
    • 國中_成績/獎懲/學務 系統
    • 高中_成績/獎懲/學務 系統
    • 教職員電子信箱
    • (國中) 疾病個案通報單
    • (高中) 疾病個案通報單
    • 114第一學期行事曆
    • 線上預約特別教室
    • 正心印刷資料上傳
  • 學生專區
    • 線上繳學費區 New!
    • 正心電子校刊第三期_隨時
    • 正心電子校刊第四期_風箏
    • 國中_成績/獎懲/學務 系統
    • 高中_成績/獎懲/學務 系統
    • 高中_學習歷程網站(巨耀)
    • 高中_自主學習計畫網站
    • 正心中學資訊設備借用辦法
    • 獎學金申請列表
    • 正心文藝獎
    • 正心學生信箱
    • 社團選填系統
    • 午餐團膳菜單
  • 網路服務
    • 高中學習歷程檔案專區
    • 高國中課程計畫
    • 正心程式設計精準教學平臺
    • 正心深耕閱讀
    • 正心特約商店
    • 正心雲端電影區(校內網路)
    • 中學生網站
    • 公務網站連結
      • 雲林縣政府教育處-佈告欄
      • 雲林縣政府教育處-線上填報系統
      • 教育部體適能網站
      • 國民及學前教育署公文公告平臺
    • 特色活動與資源
      • 正心中學台灣母語日
    • 守護界線:性平教育資源站
  • 首頁

【重要】正心高級中學防範新型冠狀病毒肺炎公告(617)-暫停實體課程

公告分類

  • 所有公告
  • 正心榮譽榜
  • 學生獎助學金
  • 正心校內大小事
  • 各類學生競賽與活動
  • 各類教師研習與活動
17 6 月

【重要】正心高級中學防範新型冠狀病毒肺炎公告(617)-暫停實體課程

By 張承堯 正心校內大小事 0 回應s

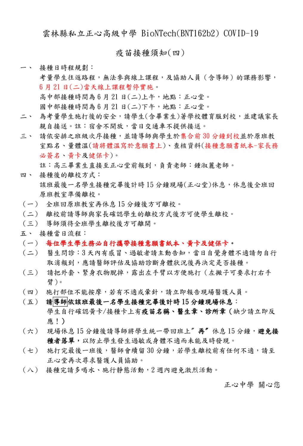
各位家長及同學平安

相關公告事項請參閱

置頂截止日期: 
2022-06-30
附件檔案: 
Image icon 3.5.1 正心高級中學防範新型冠狀病毒肺炎公告(0617)-暫停實體課程.jpg
Image icon 3.5.2 正心高級中學防範新型冠狀病毒肺炎公告(617)-暫停實體課程.JPG
Image icon 3.5.2.1 疫苗接種須知(四)0617.JPG
Image icon 3.5.2.2 0621高中疫苗排程.JPG
Image icon 3.5.2.3 0621國中疫苗排程.JPG
PDF icon 3.5.2 正心高級中學防範新型冠狀病毒肺炎公告(617)-暫停實體課程.pdf
PDF icon 3.5.2.1 疫苗接種須知(四)0617.pdf
PDF icon 3.5.2.2 0621高中疫苗排程.pdf
PDF icon 3.5.2.3 0621國中疫苗排程.pdf
  • 瀏覽次數:1436
各類新訊

學生獎助學金

  • 09/17
    【國中部】雲林縣身心障礙子女、學生及低收入戶子女學雜費減免補助
  • 09/17
    財團法人白曉燕文教基金會113學年度第二學期警察子女獎助學金
  • 09/17
    勞動部114學年度第1學期「失業勞工子女就學補助」
  • 09/17
    財團法人豐泰文教基金會高中職學生勵學助學金
  • 09/17
    財團法人鄭豐喜文化教育基金會獎學金
  • 09/15
    財團法人陽光社會福利基金會相關獎助學金
  • 09/15
    嘉義縣清寒優秀學生獎學金
  • 09/15
    南投縣國民中學以上學校清寒優秀學生獎學金
  • 09/15
    財團法人國際單親兒童文教基金會
  • 09/15
    臺中市中等以上學校勤學優秀學生獎學金

正心焦點

  • 10/07
    【高中部】113學年學習歷程檔案資料收訖明細確認10月9日截止
  • 10/07
    【美術比賽】賀! 114學年度學生美展縣賽得獎名單
  • 10/02
    10月9日學生流感疫苗接種次序表
  • 09/24
    114學年第一學期第一次段考考試時間表
  • 09/17
    115學年度國中教育會考及全國高級中等學校與專科學校五年制適性入學重要日程表
  • 09/16
    114學年學生社團選社結果公告
  • 09/15
    雲林縣114學年度第1學期中等以上學校清寒優秀獎學金
  • 09/10
    9/19(五)08:10~08:40醫師HPV衛教(全國二生正心堂內集合)、08:40~11:00 HPV疫苗接種(照接種集合時間報到)
  • 09/09
    【美術比賽】114學年度學生美展校內初選入選名單
  • 09/08
    115年度大學多元入學考試招生重要日程表

升學資訊 & 學藝競賽

10/03
【升學資訊】大學辦理115學年度願景計畫招生資訊
10/03
【升學資訊】115學年度大學特殊選才-資安外加名額
10/03
【升學資訊】115學年度特殊選才、申請入學管道提供資安外加名額
09/30
【轉知】雲林縣環保局114年10月5日(星期日)辦理「114年環境知識競賽-雲林初賽」活動修正議程表
09/18
114年度第2次原住民族語言能力認證測驗
09/18
2026化學奧林匹亞初選來囉
09/18
2026物理奧林匹亞初選校內報名開始囉
09/17
115學年度五專招生重要日程表
09/06
2026年生物奧林匹亞初賽報名即日起接受報名~9月19日(五)止(本校截止日)
09/03
2026年歐洲女子數學奧林匹亞競賽《初選考試》 114年9月20日(六) 10:00~12:00

轉知公告

  • 10/07
    【轉知】衛生福利部國民健康署製作「加熱菸危害海報」等資料
  • 10/07
    【轉知訊息】雲林縣家庭教育中心辦理114年度婚姻教育-交友好遊趣-婚前教育研習暨共學活動
  • 10/07
    【活動訊息】馬偕學校財團法人馬偕醫學大學辦理「醫路向前行·青春不迷航」系列講座
  • 10/07
    臺灣師大舉辦「諾貝爾物理學獎得主Didier Queloz教授講座」
  • 10/07
    【營隊訊息】中山醫學大學2026年寒假高中生營隊資料與海報
  • 10/07
    《蓋婭科普講座系列 52》—— 「連結訊號與心智:多模態生理訊號整合應用於精神醫學與增強認知」
  • 10/07
    【活動訊息】國立臺北藝術大學舉辦《2025北藝大開放日~叩響藝境 Knock Knock! 2025 TNUA Open Day》活動
  • 10/07
    【活動訊息】國立臺東大學舉辦「114年度草地野餐日」
  • 10/07
    【營隊訊息】東海大學國際學院辦理「2025 OPEN CAMPUS」活動宣傳海報及活動流程表
  • 10/07
    行政院消費者保護處(下稱消保處)辦理「消保知識王大對決」消費教育網路有獎徵答活動

64049 雲林縣斗六市正心路 1 號 (本校位置圖)
No.1, Zhengxin Rd., Douliu City, Yunlin County 64049, Taiwan (R.O.C.)

  • TEL:(05)551-2502(分機一覽表)
  • Fax:(05)551-2642

© 2014-2017 Sacred Hearts High School. All rights reserved.