【新生】112學年高一新生生活營實施辦法(修正)
112學年國一新生生活營實施辦法(0713修正)
修正第2天親師座談會暨結訓典禮時程表
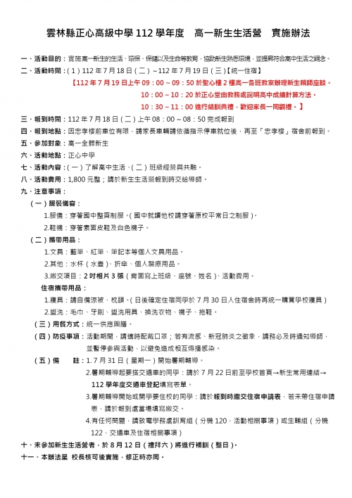
【112年7月19日上午09:00 ~ 09:50於聖心樓2樓高一各班教室辦理新生親師座談。
10:00 ~ 10:20於正心堂由教務處說明高中成績計算方法。
10:30 ~ 11:00進行結訓典禮,歡迎家長一同觀禮。】
置頂截止日期:
2023-07-18



112學年國一新生生活營實施辦法(0713修正)
修正第2天親師座談會暨結訓典禮時程表
【112年7月19日上午09:00 ~ 09:50於聖心樓2樓高一各班教室辦理新生親師座談。
10:00 ~ 10:20於正心堂由教務處說明高中成績計算方法。
10:30 ~ 11:00進行結訓典禮,歡迎家長一同觀禮。】